A Bit More on the Jews
I keep running into those who believe the Jews are the chosen people despite being asked for the verses that support the claim. All support the position, but zero have produced even a single verse to support it. It has prompted me to attempt a more streamlined presentation on the subject to at least get those of you on the fence to consider what you believe to be true. 100% of these points are from the Bible itself with no external sources.
What are the Requirements?
These chosen people must at all costs obey the Covenant. As an example, the Bible tells us that the ten northern tribes were conquered by Babylon because they broke the covenant. This confirms a few points: the bloodline itself, while important, is not the only requirement to being chosen, and violating these rules can be deadly. So what are the rules of the covenant?
- There must be a temple
- You must perform sacrifices
- You must have Levitical Priests
- You must be a descendant of the bloodline of Jacob(Israel)
- You must have Levitical courts and laws that you are required to follow
None of these things has existed since the time of Judah’s capture by Babylonia, and the Bible tells us this was done because they also broke the covenant, just as the northern tribes did. So the first question is: if both sets of tribes had the same falling-out with God, why was one given a second chance and the other not? For this, we need to look into the promised remnant God spoke of. He said this remnant would return and continue to follow the covenant and to worship no other god but him. He said he would wait 70 years and he’d come back and see if any were worthy. This never happened, but we have an even deeper question to ask.
If there were no temples, no sacrifices, no priests, no records, no courts, and no laws, then how could they not have continued to violate the covenant just like those before them? Remember that the Bible tells us that all records were destroyed, and those returning had no way to prove who they were. They were also under Persian rule and couldn’t have formed their own legal system to comply with the covenant’s rules. In addition, the Bible explains why they were being kicked out, as was the case with the northern tribes, but it never says they could return. In fact, it says they should settle where they were and that God may return in 70 years to see how they were doing, but he never did.
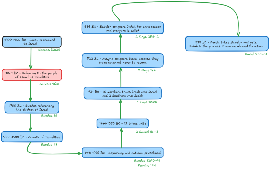
So we are to believe both sets of tribes were liable for the same failures, suffered the same fate, and without explanation, the latter might be allowed to continue, if they returned, which was literally impossible to do. This can only be attributed to people attempting to write down a story that was much too complicated for them to keep the overarching arc straight. We could build on the complications by starting with the initial renaming of Jacob to Israel and the multiple references that he was no longer to be called Jacob, only to then call him Jacob over and over again. Or to attempt to explain away why his descendants were immediately referred to as Israelites,

The graph above gives you a rough estimate of the Biblical times for each event. Each of these is outlined in the Bible itself, as referenced above, and the verses are provided to help with researching. You will likely need to read more than a single verse to get the context, and some are not entirely clear about what is happening, but it is the best we can do at the moment. The primary point remains the same, though. Exodus provides extensive detail about the covenant that God’s chosen people must follow. It is not only about following the 10 Commandments, but a lot more. If these rules being broken are what condemned the Northern Tribes to their fate and also nabbed the Southern Tribes, then how could it be possible for anyone to return to those rules without meeting each and every one of them simultaneously? If there are no records available, as the Bible proclaims, to prove you are a Jew, and by your own actions you are failing to meet the rules of the covenant, how could you be among the chosen people? If God never told the Jews to return, but instead instructed them to settle where they were, how could you be among the chosen people?
Could the people proclaiming themselves to be the chosen people possibly be doing so to give themselves a privileged status, and could they be tricking the entire world through education, banking, and blackmail, to follow their lead? Could you be among those who have been tricked, and you’ve never actually done any research to see if the claim has merit?
